وحید کیت
در حال بارگزاری...



۴ قسط ماهانه. بدون سود، چک و ضامن.
قابلیت ها
آشکارسازی حس گر مادون قرمز و نور
ویژگیهای قطعات الکترونیکی
آموزشی , صنعتی , عمومی
ابعاد
45x5x5 میلیمتر
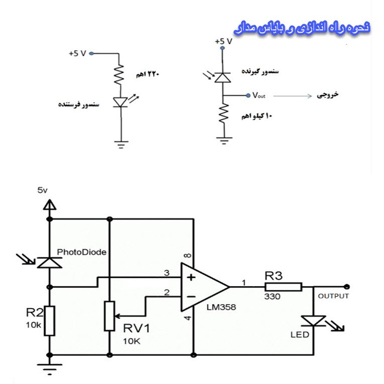
هرچیزی که گرما تولید می کند و یا نور به آن تابیده شود, نور را در محدوده فرکانسی مادون قرمز منتشر می کند و یا با ارسال نور به آن نیز , مقدار مادون قرمز ارسالی آن نیز تغییر می کند, از طرفی این سنسور ها در صورت عدم وجود نور مقاومت بسیار بالایی دارند و در هنگام تابش نور , مقاومت آنها کم می شود, لذا از این خاصیت و با خواندن تغییرات آن توسط یک میکرو کنترلر و یا یک مدار مقایسه کننده میتوان در پروژه های مختلف همچون تشخیص حرکت, نور, تشخیص مانع بر سر راه سنسور, ربات تعقیب خط , کنترل از راه دور وسایل, تبادل اطلاعات , انکدرهای نوری و... از این سنسور ها بهره جست. سایز این دیود ها 5 میلی متر می باشد که به صورت یک جفت (از هر کدام یک عدد) ارایه می گردد. همچنین برد مفید آنها از چند سانتیمتر تا حدود 1.5 متر به صورت مستقیم میتواند در نظر گرفته شود و مواردی همچون وجود نور مرئی ( مانند نور خورشید) ,زاویه دید , اشیائ تیره نیز در این برد تاثیر گذار است.